情報セキュリティ強化要請文書テンプレート(Word)

プレビュー:情報セキュリティ強化要請文書テンプレート(Word)

企業活動において、情報セキュリティ対策の強化は非常に重要な課題となっています。近年はサイバー攻撃や不正アクセス、情報漏えいなどのリスクが増加しており、企業の情報資産を守るためには社内全体での対策が不可欠です。

このページでは、社内向けの「セキュリティ強化要請文書」Wordテンプレートを2種類掲載しています。

情報管理体制の見直しやセキュリティ対策の徹底を社員へ周知する際に使用できる社内通知文書です。

パスワード管理の徹底、外部サイト閲覧ルール、データ持ち出し管理など、社内の情報セキュリティ対策を強化する際の通知文として活用できます。


目次


■ 情報セキュリティ強化要請文書とは

企業が保有する情報資産は、顧客情報や業務データ、技術情報など多岐にわたります。これらの情報が外部へ流出した場合、企業の信用低下や損害賠償など大きなリスクにつながる可能性があります。そのため、企業においては情報セキュリティ対策を継続的に強化していくことが重要です。

特に近年では、フィッシングメールやランサムウェアなど、企業を標的としたサイバー攻撃が増加しており、企業内部のセキュリティ管理体制の見直しが求められています。社内システムやネットワークの安全性を確保するためには、システム管理者だけでなく、社員一人ひとりがセキュリティ意識を持つことが必要です。

そのため、多くの企業では情報セキュリティ対策の一環として、次のようなルールを設けています。

これらのルールを社内に周知するために活用されるのが、セキュリティ強化要請文書(社内通知文)です。

このページでは、情報セキュリティ対策の徹底を目的とした通知文書テンプレートを2種類掲載しています。 1

つは情報管理体制の見直しを中心とした通知文書、もう1つはセキュリティ対策の強化を呼びかける社内通知です。

いずれのテンプレートもA4縦のビジネス文書形式で作成しており、そのまま社内通知として使用することができます。企業の情報管理体制や社内ルールに合わせて内容を編集することで、実務に適した文書として活用できます。

テンプレート一覧


■ 作成のポイント

1 セキュリティ強化の背景を説明する:サイバー攻撃の増加など、対策が必要な理由を簡潔に説明します。

2 具体的な対策項目を明記する:パスワード変更、サイト閲覧制限など具体的なルールを示します。

3 実施日を明確にする:ルールの適用開始日を明記することで周知が徹底できます。

4 問い合わせ先を記載する:担当部署を明記すると実務運用が円滑になります。

スポンサーリンク



■ 各テンプレートの解説

● テンプレート1:情報管理体制の見直し通知

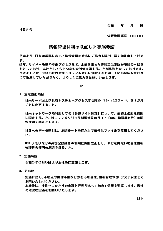
情報管理体制の強化を目的として、社員に対して具体的なセキュリティ対策を通知する文書です。

ID・パスワード管理や外部サイト閲覧制限など、社内ルールを明確に示しているのが特徴です。

テンプレート1:情報管理体制の見直し通知

プレビュー テンプレート1:情報管理体制の見直し通知

社内サーバおよび共有システムへアクセスする際の「ID・パスワード」を3か月ごとに変更すること。

社内ネットワークを利用しての「外部サイト閲覧」について、業務上必要な範囲に限定すること。特にフィルタリング制限対象のサイト(SNS、動画共有等)の閲覧は固く禁止とします。

社外へのデータ送付は、承認ルートを経た上で暗号化ファイルを使用してください。

USBメモリなどの外部記録媒体の利用は原則禁止とし、やむを得ない場合は情報管理担当部門の承認を得ること。

2.実施時期

令和○年○月○日より全社的に実施します。

3.その他

実施に際し、不明点や操作手順などがある場合は、情報管理本部 システム課までお問い合わせください。

本施策は、社員一人ひとりの意識と行動があって初めて効果を発揮します。皆様の確実な実践をお願いいたします。

以上

ポイント:

主な用途:

▶ Word文書1 無料ダウンロード

※ テンプレートは無料でダウンロードできます。ご利用者ご自身の責任においてご使用ください。



● テンプレート2:情報セキュリティ対策強化通知

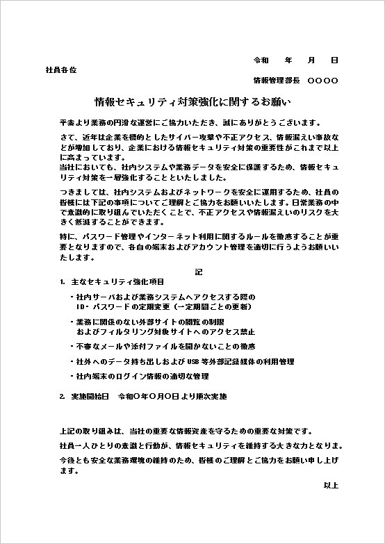
社員に対してセキュリティ意識の向上を促し、日常業務におけるセキュリティ対策を徹底するための通知文書です。

情報資産の保護や不正アクセス対策など、社内セキュリティ強化を目的としています。

テンプレート2:情報セキュリティ対策強化通知

プレビュー テンプレート2:情報セキュリティ対策強化通知

令和 年 月 日

社員各位

情報管理部長 〇〇〇〇

情報セキュリティ対策強化に関するお願い

平素より業務の円滑な運営にご協力いただき、誠にありがとうございます。

さて、近年は企業を標的としたサイバー攻撃や不正アクセス、情報漏えい事故などが増加しており、企業における情報セキュリティ対策の重要性がこれまで以上に高まっています。

当社においても、社内システムや業務データを安全に保護するため、情報セキュリティ対策を一層強化することといたしました。

つきましては、社内システムおよびネットワークを安全に運用するため、社員の皆様には下記の事項についてご理解とご協力をお願いいたします。日常業務の中で意識的に取り組んでいただくことで、不正アクセスや情報漏えいのリスクを大きく低減することができます。

特に、パスワード管理やインターネット利用に関するルールを徹底することが重要となりますので、各自の端末およびアカウント管理を適切に行うようお願いいたします。

1.主なセキュリティ強化項目

・社内サーバおよび業務システムへアクセスする際のID・パスワードの定期変更(一定期間ごとの更新)

・業務に関係のない外部サイトの閲覧の制限 およびフィルタリング対象サイトへのアクセス禁止

・不審なメールや添付ファイルを開かないことの徹底

・社外へのデータ持ち出しおよびUSB等外部記録媒体の利用管理

・社内端末のログイン情報の適切な管理

2.実施開始日 令和○年○月○日より順次実施

上記の取り組みは、当社の重要な情報資産を守るための重要な対策です。

社員一人ひとりの意識と行動が、情報セキュリティを維持する大きな力となりま。

今後とも安全な業務環境の維持のため、皆様のご理解とご協力をお願い申し上げます。

以上

ポイント:

主な用途:

▶ Word文書2 無料ダウンロード

※ テンプレートは無料でダウンロードできます。ご利用者ご自身の責任においてご使用ください。


■ 文面をカスタマイズするとすれば

セキュリティ項目:

管理対象:

対象部署:

実施時期:

■ ダウンロードについて

このページに掲載している「情報セキュリティ強化要請文書」企業間文書テンプレート4種類は、すべてWord形式(.docx)で無料ダウンロードできます。

▶ Word文書1 情報管理体制の見直し通知 無料ダウンロード

▶ Word文書2 情報セキュリティ対策強化通知 無料ダウンロード

※ テンプレートは無料でダウンロードできます。ご利用者ご自身の責任においてご使用ください。


スポンサーリンク